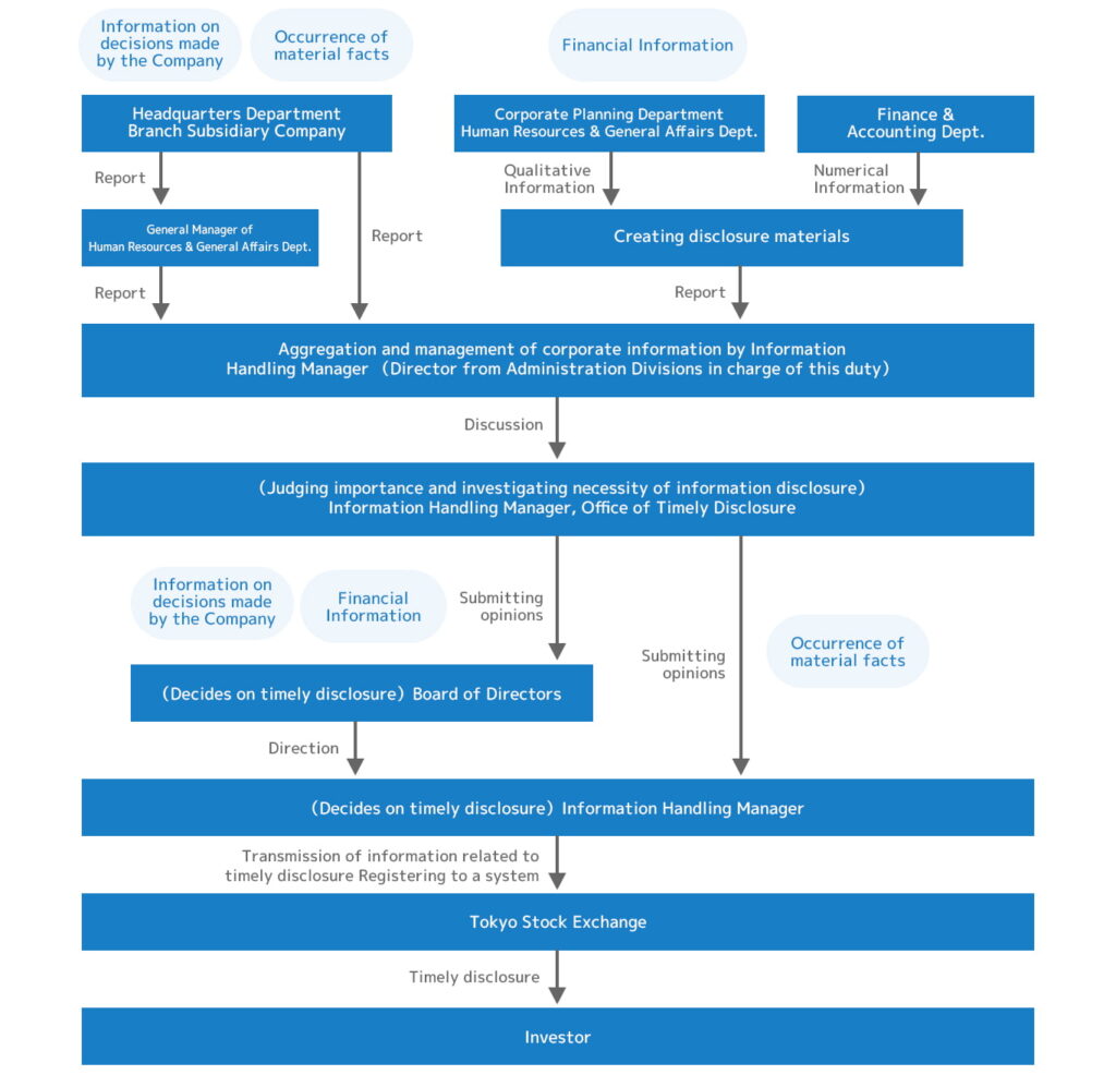
For disclosure of the material facts that will affect investment decisions (company decisions, occurrence of facts, and financial statements information), we have established Disclosure Regulations in accordance with laws and regulations such as the Financial Instruments and Exchange Act as well as with the Securities Listing Regulations specified by Tokyo Stock Exchange (hereinafter referred to as the TSE Regulations) so as to disclose such information timely and appropriately.
Further, even in case of information that is not considered as the material facts, we will widely, rapidly and fairly disclose material company information that may affect investment decisions and other information useful for business activities.
Material information that is considered as the material facts will be, in accordance with TSE Regulations, disclosed by registration to “TDnet System” at the exchange. The information will be at the same time posted on the browsing service for timely disclosure information, and then quickly posted on our website.
Even when we disclose information that is not considered as the material facts, we will make efforts to fairly convey the information through our website.
